
Ապրանքի մանրամասն նկարագրություն
| Պիտակի արագությունը. | 20-200 հատ / րոպե (կախված պիտակի երկարությունից և շշի հաստությունից) | Հաստ պիտակ օբյեկտ: | 20-200 մմ |
|---|---|---|---|
| Օբյեկտի բարձրությունը: | 30-200 մմ | Պիտակի բարձրությունը: | 15-110 մմ |
| Պիտակի երկարությունը: | 25-300 մմ | Ներքին տրամագծի պիտակի գլան: | 76 մմ |
| Label Roller Outside Diameter: | 300 մմ | Էլեկտրաէներգիայի մատակարարում: | 220V 50 / 60HZ 0.75KW Միաֆազ |
| Քաշը մեքենայի: | 150 կգ | Մեքենայի չափը: | 1600 (Լ) * 550 (Վտ) * 1600 (Հ) մմ |
| Հիմնական բառ: | Հարթ մակերեսային պիտակների կիրառիչ | Մոդել 1: | ՀԱՊ 200 |
| Մոդել 2: | HAP300 |
Ավտոմատ հարթ մակերեսային պիտակների կիրառիչ մեքենա, SUS304 չժանգոտվող պողպատից տնտեսության ավտոմատ վերևի և կողային պիտակավորման մեքենա
Դիմում:
Ավտոմատ հարթ մակերեսային պիտակների կիրառիչ մեքենա, SUS304 չժանգոտվող պողպատից տնտեսության վերևի և կողային պիտակավորման մեքենա կիրառելի է բոլոր տեսակի հարթ առարկաների համար, ինչպիսիք են սննդամթերքը, քիմիական, դեղագործական, կոսմետիկ, գրենական պիտույքները, CD սկավառակ, խավաքարտ, տուփ և տարբեր յուղային թեյնիկներ և այլն: Այս տնտեսությունը ավտոմատ վերևի և կողային պիտակավորման մեքենա `հարթ կողային պիտակավորման համար: Էկոնոմիկայի վերին և կողային պիտակավորման մեքենան հարմար է հետևյալի համար.

Հատկություններ:
- Հիմնական մասը պատրաստված է SUS304 չժանգոտվող պողպատից և բարձրորակ ալյումինե խառնուրդից:
- Պիտակավորման գլուխը վարում է առաջադեմ աստիճանի շարժիչը, որը ներկրվում է Japanապոնիայից:
- Ողջ կախարդական աչքն առաջադեմ լուսանկարչական դետեկտոր է, որն արտադրված է Japanապոնիայում
- PLC կառավարման համակարգը հագեցած է մարդկային ինտերֆեյսով, ներառյալ հիշողության միավորի 60 խումբ:
- Պիտակավորման դիրքը և բարձրությունը կարգավորվում են:
- Փոխադրման բարձրությունը կարող է ճշգրտվել ըստ արտադրական գծի բարձրության:
- Կարողանալ կապվել փոխակրիչի և արտադրական գծի հետ
- Թափանցիկ պիտակի մոնիտոր տարբերակի համար:
Արտաքին տեսք.

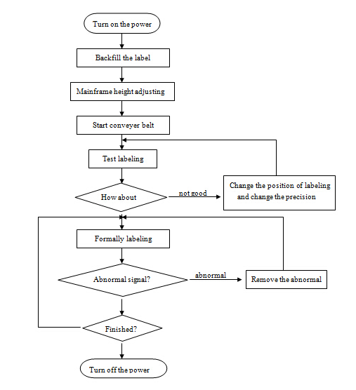
Գործառնական հոսքի գծապատկեր.

Շղթայի դիագրամ:

Փաթեթավորում և առաքում
1. Նավահանգիստ:Շանհայ
2. Փաթեթավորման մանրամասները.փայտե պատյանների արտահանման փաթեթավորում
3. Առաքման մանրամասն.Սովորաբար վճարումը ստանալուց հետո 12-15 օր հետո
ՀՏՀ:
1) abՊիտակների ցուցադրություն erect go ffer
Պատճառ. Պիտակավորման ելքի արագությունը չափազանց բարձր է, կամ հավաքման գծի արագությունը ցածր է
Լուծումներ. Դանդաղեցնել պիտակի թողարկման արագությունը կամ արագացնել հավաքման գծի արագությունը (շշի շարժման արագությունը):
2) .label շոուի շղարշ գոֆեր
Պատճառ:
① հերկի տախտակը հարթ չէ;
«Տախտակի կեղևի եզրը զուգահեռ չէ շշի ծածկույթին.
Պիտակը շատ թեթեւ է սեղմված
Լուծումներ.
Փոխել հերկի տախտակը,
«Կեղևը տախտակի եզրից հարմարեցնելու համար զուգահեռ է շշի կափարիչը,
Properly պատշաճ կերպով ազդեք պիտակի գոտին:
Պիտակ: հարթ պիտակի կիրառիչ, տուփի պիտակավորման մեքենա









